一、学院简介
英国上市公司365坐落于享有“江北水城、运河古都”美誉的国家历史文化名城——山东省聊城市。学校前身是1974年11月建立的山东师范学院聊城分院,1981年7月国务院批准设立聊城师范学院,2002年2月经教育部同意更名为英国上市公司365,现已发展成为硕士学位研究生培养和推免单位、山东省应用型本科高校建设支持单位,与海内外诸多高校合作培养博士学位研究生。半个世纪以来,学校秉承“敬业、博学、求实、创新”的校训,发扬“崇教、尚学、敦厚、奋进”的聊大精神,为国家建设和经济社会发展培养了大批优秀人才,23万名校友遍布海内外。

英国上市365成立于2011年12月,其办院历史可追溯到1974年8月成立的山东师范学院聊城分院政治系,历经半个世纪的发展与积淀,学院核心竞争力和学术影响力显著提升,2016年3月入选山东省首批重点英国上市365。2024年1月入选新一轮山东省重点英国上市365立项建设名单。

学院拥有一支政治素质过硬、学术水平高、教学效果好、勤奋敬业的师资队伍。教师中15人次获评全国师德标兵、全国高校思政课教学骨干、山东省齐鲁文化英才、山东省重点研究基地首席专家、山东省智库高端人才、山东省理论人才百人工程入选专家、山东高校优秀中青年思想政治理论课骨干教师、山东省优秀思政课教师,省优秀研究生指导教师。校级教学名师7人、教学新星4人、英国上市公司365教书育人楷模3人、“大学生良师益友”2人;英国上市公司365“光岳学者”“光岳英才”“光岳新秀”13人。

学院坚持以教学为中心,建立健全了集体备课、集中研讨、全程监控、综合评价为一体的思政课教学工作体系,积极打造“金课”,着力提升课堂教学质量。“中国近现代史纲要”课获第二批国家级一流本科课程。《马克思主义基本原理》《中国近现代史纲要》《思想道德与法治》《新时代中国特色社会主义理论与实践》等4门课程获批山东省大中小学思政课“金课”,《马克思主义基本原理》《思想道德与法治》《国际共产主义运动史》获批省一流本科课程,获批省级课程思政示范课程3项,省级继续教育课程思政示范课程1项,5门硕士生课程获批为省优质课程和案例库建设项目。获批省级教改重点和一般项目8项,省级研究生教育质量提升计划8项,省级教育科学规划项目2项。获得省级教学成果特等奖1项、一等奖3项、二等奖5项。获首届全国高校思想政治理论课教学展示活动一等奖1项,全国高校教师微课比赛三等奖1项。获得山东省高校青年教师教学竞赛一等奖2项、二等奖1项,其他省级教学比赛奖励18项。
学院4个科研团队入选山东省高等学校青创引育计划创新团队和山东省高等学校优秀青年创新团队,始终紧紧围绕马克思主义一级学科及其所属二级学科,紧紧围绕提升思想政治理论课教育教学的针对性和实效性来开展科研工作,取得了丰硕科研成果。项目、论著等成果层次较高。2016年以来承担国家社科基金项目21项,其中国家社科基金重点项目2项,承担教育部、国家民委、省社科规划项目等省部级科研课题55项,其中省社科重大项目2项。在人民出版社、中国社会科学出版社、社会科学文献出版社等权威出版社出版学术专著24部。发表学术论文240余篇,在《光明日报》《马克思主义研究》《中共党史研究》《当代世界与社会主义》《近代史研究》等高水平期刊发表论文100余篇。获得中央统战部全国统战理论政策研究创新成果奖1项、山东省社科优秀成果奖17项,山东高校优秀科研成果奖11项、全省高校思政教育优秀成果奖8项、全省统战理论政策研究优秀成果特等奖1项。
学院拥有极为深厚的学科底蕴传承,其学术渊源传承自20世纪80年代的世界共运史研究。马克思主义理论学科一直是学校重点建设的学科,经过近半个世纪的学科传承与发展,现有山东省理论建设工程重点研究基地“中外社会主义比较研究基地”等5个省级重点研究基地和“冀鲁豫边区革命史研究中心”“孔繁森精神与西部援建研究中心”等3个市社科重点研究基地,2022年被学校遴选为“冲一流学科”。

学院高度重视人才培养工作。思想政治教育本科专业具有50年办学历史,是国家级一流本科专业、国家级特色专业。近年来,学生在“华文杯”全国师范院校师范生教学技能大赛中获得特等奖14项、一等奖15项、二等奖8项、三等奖2项,累计获奖39项;获全国高校大学生讲思政课公开课展示活动二等奖1项、三等奖2项;获山东省师范类高校学生从业技能大赛一等奖8项、二等奖6项、三等奖8项;获山东省第三届青年志愿服务项目大赛省级银奖,获“挑战杯”大学生课外学术作品竞赛国家级三等奖1项,省级一等奖2项。
二、高层次人才
【基本条件】
1.遵守宪法和法律,贯彻党的教育方针,落实立德树人根本任务,具有良好的政治素质和师德修养。
2.具有较强的教学科研能力、组织协调能力和团队协作精神。
3.具有扎实的基础理论和专业知识,能够胜任所聘岗位教学科研工作。
4.一般应具有博士学位和高级专业技术职务。

【学术条件】
1.第一层次杰出人才:对学科发展具有国际视野和战略性构想,学术水平具有国际影响力,在本学科领域取得卓越成就的杰出人才。
2.第二层次领军人才:学术造诣高深,在国内外具有很高的学术影响力和学术声誉,在科学研究方面取得国际同行公认的高水平原创性研究成果,或在本学科领域做出具有开创性意义的重要工作,具有带领本学科赶超国际先进水平能力的领军人才;或相当水平优秀人才。
3.第三层次拔尖人才:在本学科领域具有较高的学术影响力和学术声誉,在科学研究方面取得重要标志性创新成果,在国家重大需求和学术前沿领域具有前瞻性、创新性构想,具有带领本学科赶超国内领先水平能力的拔尖人才;或相当水平优秀人才。
4.第四层次骨干人才:在本学科领域具有一定的学术影响力和学术声誉,在科学研究方面已取得较突出学术成果的骨干人才;或相当水平优秀人才。

【引进待遇】

注:高层次人才除全职引进外,还可以柔性引进,具体待遇视在校工作时间、工作业绩等商定,“一人一策、一事一议”。
【应聘方式】
高层次人才可将简历以及相关证明材料电子版发至联系人邮箱。

三、青年博士
【基本条件】
1.遵守宪法和法律,热爱高等教育事业。
2.具有良好的思想政治素质和职业道德,身心健康。
3.具有扎实的专业知识和较好的发展潜力,取得一定的学术业绩,能够胜任所聘岗位教学科研工作。
4.年龄一般不超过40周岁,具有高级专业技术职务(或具有高级专业技术岗位任职经历)的年龄一般不超过45周岁。

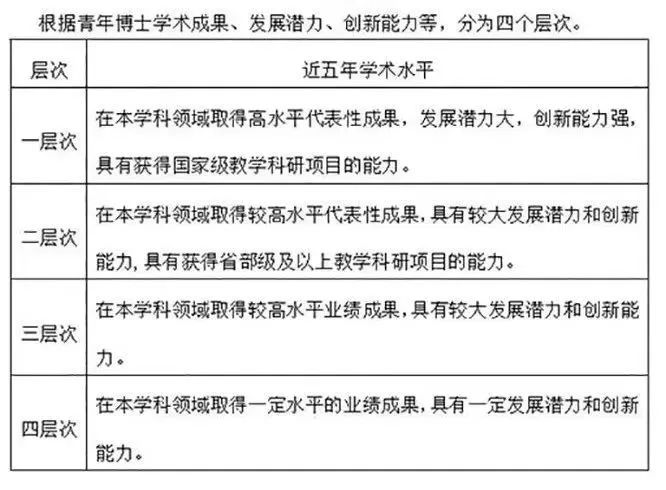
【学术条件】

【引进待遇】

【应聘方式】
青年博士填写《应聘人员信息登记表》和《应聘人员导师推荐书》,并附个人科研成果、论文检索、学历、获奖等资料电子版,以压缩文件形式发送至联系人邮箱。
学校按相关程序对应聘人员进行资格审查、面试、考察体检、公示聘用等。新进人员来校后实行试用期制度,试用期满考核合格正式聘用,不合格解除聘用。

学校地址:山东省聊城市湖南路1号
邮政编码:252059
联系人及联系方式:
华院长
0635-8239603
huamin@lcu.edu.cn
附:

附件:
(审核 黄昊)


